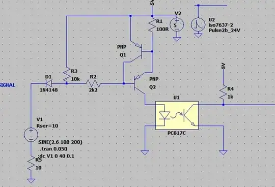
I need a bit of advice on the following proposals for interfacing an industrial mining truck's 24VAC alternator signal to a micro. The frequency is DC to 1khz. The voltage varies between 5 and 24V depending on the charging. Its a very dirty signal and the return path is via the chassis ground of the truck. I have 3 ideas but need some input on which one will work the best - robust is the name of the game here.
Any other ideas or advice would be much appreciated.



