https://www.homemade-circuits.com/simple-delay-timer-circuits-explained/
I've got a problem with designing a circuit. I've made a box that uses a current sensor module to detect when 230 volt current is flowing through it. This is designed so when a power tool is started, it automatically starts a vacuum cleaner to suck up sawdust generated by the power tool. Once the tool is switched off, the circuit keeps the vac running for five seconds before stopping. This uses a relay on the current sensing module and another relay on a circuit board I built to switch the 230 volts.
This part is working well and good. I'd like to add another feature to the above: once the relay in the current sensing module activates, it will trigger a separate circuit that waits one second (not critical that it's exactly one second) before switching on the vacuum cleaner through the circuit I've already built. This is so you don't have two motors starting at the same time.
I've been googling the hell out of this and can't seem to find something that does this how I want. I have basic knowledge of electronics and really would prefer to make something myself that just uses a cap, resistor, transistor and a relay, etc. I've built a small test circuit from a schematic on some webpage, only to discover that it only acts as another delay off circuit. The opposite of what I want.
Edit: The goal I want to achieve with this is:
Dust producing power tool is switched on.
Current sensor detects this and activates relay. I got one of these from Temu and it works fine.
2a. Additional new circuit waits for one second after power tool starts, so you don't have both the power tool's motor and the vacuum cleaner's motor starting simultaneously. Circuit 2a has a relay that triggers the next circuit.
https://www.circuits-diy.com/12-volt-relay-based-timer-switch-circuit/
- Circuit runs the vac for as long as the current sensor module is switching it. Once the power tool stops, it uses a simple resistor/capacitor transistor circuit to run the vac for another five seconds. This is to suck up remaining sawdust, as if the vac stopped at the instant the power tool stopped you may still be left with sawdust. I've already built this with five electronic components and it works just fine.
I hope I've described what I want clearly. Any suggestions would be greatly appreciated.
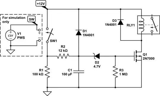
I used this basic circuit for the time delay off function. Where it shows a push button, I used the output of the relay on the current sensing module to switch this. I used the appropriate resistor/capacitor values to get five seconds. I replaced the LED with a relay to switch the 230 volts to the vacuum cleaner.
It's very late here now. I'll check in the morning to see if anyone has some advice for me, or if they want more info from me. Cheers!
Further edit:
This box is a prototype. I'm wanting to learn from my mistakes in it and ways that it can be improved (as few components to achieve the desired outcome). We were all newbies at one time. It's good to get advice from people who know a lot more than I do currently.
I just followed the components used in the first circuit diagram, I used a 1000 uF capicator, the appropiate resistor to get my desired 5 second delay, and substituted the LED output with a 12 volt relay to switch the 230 volts for the vacuum cleaner. I recall now that it's better to use a lower value cap and a higher value resistor to get the desired delay time, rather than a higher value cap. Rookie oversight on my part there.
I modified the second circuit diagram to act as the intermediate stage in this timing process. I changed the cap to a 470uF, added a 150K ohm resistor in series with the trigger. I'm using the relay output of the current sensing module to act as a push button to activate this circuit. The relay output of this circuit acts as a push button to operate the time off delay circuit. I'm happy to go back and alter the time off delay circuit to use a smaller value cap/larger resistor.



