I'm working on a CubeSat project and I need to produce a 3.3 V voltage rail for an ADC (ADC128S102). The ADC only needs 3 mA total when in active mode. I'm selectively upgrading the most critical parts on the bus to versions that are radiation tolerant/hardened.
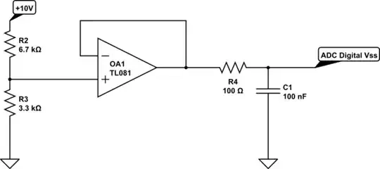
I have a +5 V rail and I want to avoid buying another voltage regulator just to produce this 3.3 V line if I can. I have an unused op-amp (OPA4H199-SEP) that I think I could use to produce a 3.3 V line for the ADC. This 3.3 V is only used for the digital signals reference, not the analog reference voltage itself.
The ADC needs 0.1 μF + 1 μF of decoupling on the digital line and I simulated the op-amp feeding these capacitors and it looks like an isolation resistor of 100 Ω makes the op-amp stable.
If the ADC drew its maximum rated current from this supply constantly, the voltage would drop to 3.0 V on the digital input of the ADC. This is still within the operating conditions of the part and seems like it would still produce valid logic levels for an MCU to read.
Is there any reason that this wouldn't work in practice or wouldn't behave like I've simulated? I know op-amps could be used to drive the base/gate of a transistor to produce a linear regulator, but based on everything here, it looks like I can get away with just using the op-amp to drive it directly.
The circuit would probably look something like this (with the +5 V line replaced with a +10 V line):

simulate this circuit – Schematic created using CircuitLab

