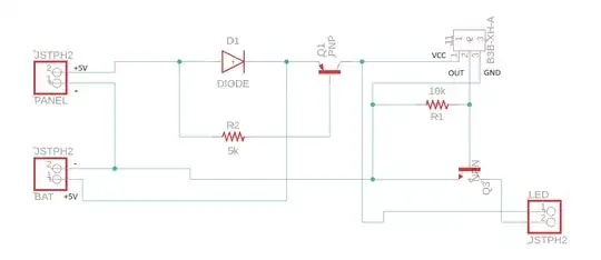
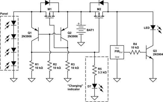
See the attached circuit diagram and PCB design. All I'd like to do is have a very small LED turn on when the panel is charging the battery.

Circuit description: Q1, a PNP transistor ensures that when the solar panel has a potential difference (it's in the sun), the LED cannot turn on and the battery is being charged. The PIR is a Passive Infrared Sensor which, when triggered, sends a 3.7V signal, which turns Q3, an NPN transistor "on" and allows the batteries to drive the large LEDs (bottom right).
