It's always a pleasure to read this forum and this time I'm making the step to ask a question :) ! I'm currently working on a pre-amplifier for microphones based on a schematic seen in a famous sound console!
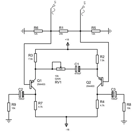
I'm currently having troubles to realize a small signal study of the stage. The main schematic is this one:
Where V1 is the input and voltage across R8 and R9 are the outputs. Inputs are the same but -V1 is 180° shifted.
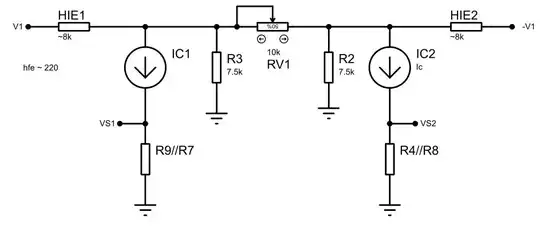
I give you now the schematics in AC and with the equivalent models of the BJT (where output impedance and capacitances are negliged for now)
The values for hfe and hie are from datasheet. And current sources are inversed in order to work with positives currents. For information when RV1 is shorted I found 68 dB of gain from simulation and measure.
So my questions are:
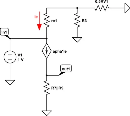
Is my equivalent model right or have I forgotten something? How could I express Vs from V1 and RV1?
- I tried expressing the potential in RV1 when shorted with Millman to be able to express Veb but got stuck
- I tried replacing the current sources by voltages sources but where not able to find the equivalent Norton model...
- I tried applying a superposition theorem by shorting either V1 or -V1 but I don't know how to deal with current sources in this case...
If someone would gently give me just a clue on how to solve this question I would be very pleased.



