1

There is a circuit taken from the presentation below.

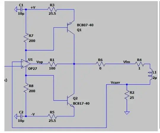
Suppose at some point the VFM voltage rises from V0 to V0 + 0.01 V so V_minus of the op-amp rises too. So what causes the voltage on VFM to return to V0?

https://cgit.osmocom.org/osmo-small-hardware/plain/yang/doc/yig_and_yang.pdf

enter image description here

JYelton
  • 34,119
  • 33
  • 145
  • 265
lub2354
  • 373
  • 2
  • 6

2 Answers2

1

The internal circuitry of the op amp.

If V_minus rises above V_plus then there would be a difference voltage between the op amp's inputs which drives the input and causes the op amp's internal circuitry to act in a way which would drive the op amp's output (Vop) downwards.

This is negative feedback in action.

  • Hello user350400,to whatBIAS state i need to put the NPN and PNP ,there is forward active or saturation.What state do you think the NPN and PNP are operating in? Thanks. – lub2354 Oct 01 '23 at 18:50
  • 1
    @lub2354 That's a different question. Please ask a separate question to try and obtain answers to that. –  Oct 01 '23 at 19:05
1

There is no "V0" on your drawing, so the question is not clear.

Consider this -

If we call Vfm the "output" voltage of the circuit, then the overall circuit is a non-inverting voltage amplifier. The unknown stuff to the left is the input voltage, Vfm is the output voltage, R4 + L1 form the series impedance of a negative feedback loop, and R2 is the shunt impedance.

At DC, L1 is simply a resistance in series with R4. With these values, you can calculate the circuit gain at DC. If Vin is steady at a non-zero value, the output will be greater than Vin and steady. After being attenuated by the feedback loop components, the voltage at the inverting input (what you call V_minus) will equal Vin, and neither will be 0 V.

AnalogKid
  • 19,998
  • 1
  • 13
  • 32
  • Hello AnalogKid,to what BIAS state i need to put the NPN and PNP ,there is forward active or saturation.What state do you think the NPN and PNP are operating in? Thanks. – lub2354 Oct 01 '23 at 18:51