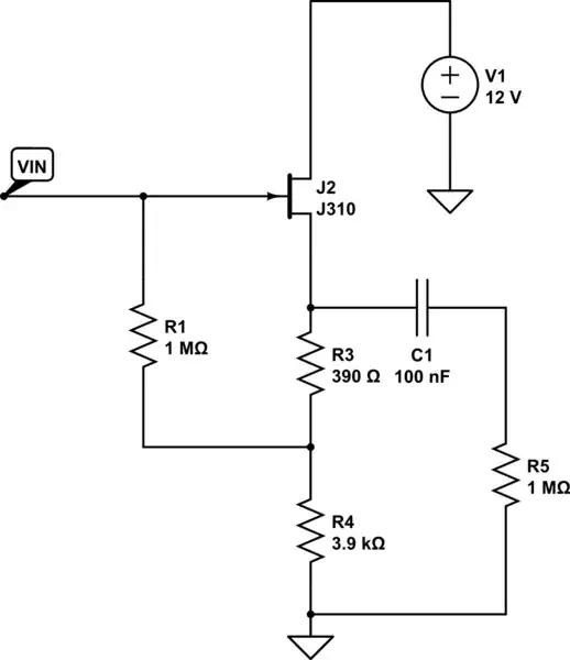
I want to derive the input impedance of this JFET circuit :

simulate this circuit – Schematic created using CircuitLab
What is the method in order to derive the input impedance of this circuit?
here is the small signal but I haven't been able to deduce the equation of the input impedance

by neglecting output load :
Zi=Vin/i
i=(Vgs+gm*Vgs*R3)/R1
Vin=Vgs*(1+gm*R3+gm*R4)+i*R4 = Vgs*(1+gm*R3+gm*R4)+(Vgs+gm*Vgs*R3)/R1*R4
Zi=((1+gm*R3+gm*R4)+(1+gm*R3)/R1*R4)/((1+gm*R3)/R1)
There is something wrong with these equations but I can't see my mistake...
