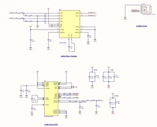
I have an issue with I2s config in the context of a Bluetooth speaker project based on ESP32 and PCM5100A (along with PAM8909 as amplifier). This is my config:
mode = I2S_MODE_MASTER | I2S_MODE_TX,
.sample_rate = 441000,
.bits_per_sample = 32,
.channel_format = I2S_CHANNEL_FMT_RIGHT_LEFT,
.communication_format = I2S_COMM_FORMAT_STAND_MSB,
.dma_buf_count = 8,
.dma_buf_len = 64,
.intr_alloc_flags = 0,
.tx_desc_auto_clear = true
I'm able to notice a great quality of audio output but only if the mono source in my phone (Accessibility settings on Android) is activated along with audio balance set to 100% right or 100% left.
If mono is deactivated along with audio balance set to 50% I feel the vocals very weak and overall experience is unbalanced. What could be the root cause of this?
Here is the wiring of the circuit:



