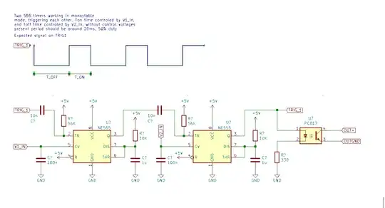
I'd like to generate a square wave signal with Ton Toff time length based on two analog voltages between 0-5V, went with the method that seems the simplest, two 555 timer ICs with their trigger and output pins connected with capacitors (two separate ICs for prototyping, then probably a 556 for the real device). This should work like a two state state machine that switches between high and low outputs, basically what a 555 in astable mode would output.
Built a test circuit, and tried to test it with no control voltages applied to pins 5. My expectation would be a 50% duty square signal roughly T=20ms constantly switching between high and low states. But somehow one of the ICs is not getting triggered, and there's no oscillation. The IC that should be triggered has a roughly 1V constant voltage on pin 2, tried replacing the IC in question, but works the same with a different one.
Am I missing something? Does this schematic make sense?



