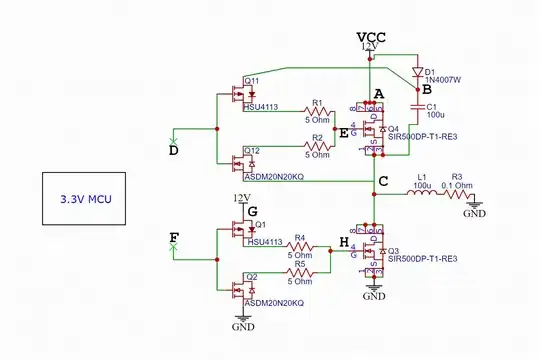
This picture describes the current state of my project that I am working on. I am making a half-bridge high-current motor driver (that will eventually evolve into a full-bridge). The motor is represented by the 100u inductor and 0.1ohm resistor connected to node C, and the motor itself is a Vex 775 Pro motor.
Q1 and Q2 form a mosfet push-pull driver, driving mosfet Q3's gate terminal. Q11 and Q12 are in an identical configuration driving mosfet Q4's gate terminal. The catch is that Q4 is a high-side FET. Currently, Q11 and Q12 are in a bootstrap circuit, so they will have sufficient voltage to drive the gate of Q4, but neither push-pull driver may have sufficient voltage to be driven by itself.
The 3.3V Driver on the left-hand side is an ESP32Wroom module. It runs on 3.3V logic, so that is the max I'm going to get out of it.
The ESP32 does not work for a few reasons:
3.3V does not match the rail voltage of 12V. The lower N-FET is logic level so it has no issue being driven by 3.3V, but when the N-FET(lets say Q2) is being driven at node F, 12-3.3V is 8.7V, so Vgf = 8.7, so the P-FET is also on, which is very problematic, as that causes a massive shoot through. The P-FET never turns off in this config.
The topside requires a floating ground. There's likely some optocoupler shenanigans I could use to get around this but they're not apparent to me right now.
There are a few tactics I know of in order to drive these two push-pull drivers:
- Use a gate driver chip
- Use a transformer with DC restoring on the secondary.
And here are my rebuttals to both of these:
If I wanted to use a gate-drive chip I would have already. The idea behind not using a gate-drive chip is that I want to make my own driver circuit. I bought a bunch of gate driver chips and constantly blew them up from the large voltage transients of the circuit (there will be a 15V TVS diode from node A to ground in the final circuit now), and it was always annoying to get more, so if I can learn to make my own then I don't have to play victim to market price swings or stock issues.
Transformers are super expensive. Even the small ones can go for multiple dollars apiece (I'm trying to keep everything in the circuit cheap enough to bulk-buy). They would be an amazing option if I could find one that was cheap enough to bulk-buy and stepped 5V up to 10-12V.
There are some great resources out there by TI on how to design gate drivers, but all of the ones listed in the document I found seem to require a gate-drive voltage that is equivalent to VCC. (LINK TO DOC: https://www.ti.com/lit/ml/slua618a/slua618a.pdf?ts=1683206173466&ref_url=https%253A%252F%252Fwww.google.com%252F)





