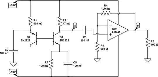
I'm trying to produce white noise and amplify it. The white noise at node 'a' is fairly good (first Picoscope image) but it is too little. I'm trying to amplify it through an op-amp UA741CN. However, as you can see in the second Picoscope image, it is not amplifying the signal, only offsetting.
I came up with the expression Vo = Vin(1+R4/R5) for this particular arrangement at the output of the op-amp, but not working. I've checked and I'm providing >+10V to VCC and <-10V to VEE through the batteries. Also, I'm using the middle point of the batteries as ground in my circuit. The op-amp is not deranged as it was working in another circuit.
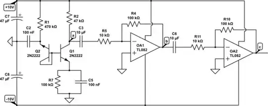
I'm also sending the breadboard implementation (last picture).
Edit: I'm sorry, the orientation of Q1 is wrong in the schematics, emitter is to the node with R7 and C5 and the collector is to node a.
Brief explanation of the circuit:
Q2 is reverse-biased, generating the noise through current avalanche that affects the base of Q1, producing noise at node a. That noise is supposedly amplified with a gain of 1+R4/R5

simulate this circuit – Schematic created using CircuitLab




