This is a different approach, so I'm posting it as a separate answer.
Another way to generate sequential delays that cannot overlap is with a timing ramp and comparators; basically, how a 555 operates internally.
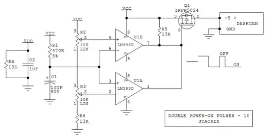
In this circuit, R1-C1 generates an exponential ramp waveform with a time constant of 5 seconds. Thus, at 5 seconds, the voltage at C1 will be 63% of Vcc. R2-R3-R4 is the reference generator, and produces the trip points for the two comparators. For the FET to turn on at 5 s, adjust the voltage at the R3 wiper for 63% of Vcc. Below this voltage, U1 pin 1 will be low and the FET will be on. Above this voltage, U1A pin 1 will high (pulled up by R5) and the FET will be off.
The FET stays off as the ram voltage continues to increase. When it crosses the voltage at the R3 wiper, U1 pin 7 goes low, turning on the FET. For a 7 second total delay (5 seconds on followed by 2 seconds off), adjust the voltage at the R4 wiper for 75% of Vcc. This equated to 1.4 time constants. The FET stays on until power is removed from the circuit.
R5 assures a rapid and complete turn-off of the FET.
Normally, once you're sure of two time periods, R2 and R3 would be fixed resistors, with the comparators connected to the R2-R3 and R3-R4 nodes. The math isn't complex, but it is messy because both trip points are dependent on all three resistor values. The equation and a calculator are here:
https://www.allaboutcircuits.com/tools/resistor-capacitor-time-constant-calculator/
As an alternative way to tune things, two pots get you two non-interacting adjustments. They allow you to adjust the initial power pulse width and the off time between power phases independently. R4 was selected to place the voltage at the R2-R3 node half way between the voltages for 5 s and 7 s of ramp time.
