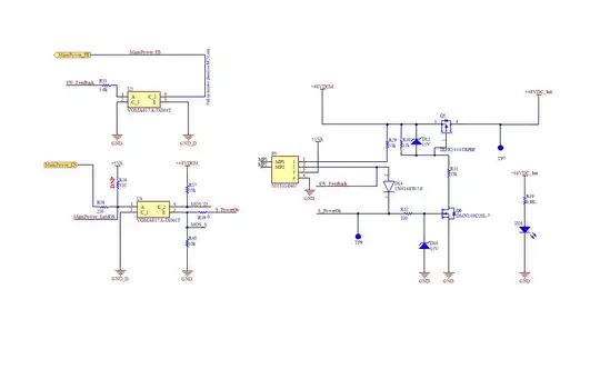
I have designed a PCB that utilizes a P-MOS as a high-side switch to control a 48 V battery using the following circuit. The P3 connector is connected to a momentary switch and a 5 V LED. The intended function is as follows: pressing the button (P3) should activate P-MOS, and the MCU command should keep it alive (keep enable). This design generally works correctly, but there is one issue:
When I connect a battery to the circuit (live insert), I can see a blink on the output LED (voltage on +48VDC_Init) for a short time (less than 100 ms). It seems that upon battery connection there is a short time voltage on the output side and then it goes off. I wonder if anyone has any recommendations to solve this issue.
Thanks
