I'm working on a project that charges a capacitor with an external 5V DC power supply and then discharges it across a very low resistance. Since I don't want to close the circuit while the power supply is in-line with the load, I'm trying to design a circuit that would simultaneously close the loop between the capacitor and the load while opening the loop between the capacitors and the power supply. I'm working with a microcontroller with a max voltage output of 3.3V. I've been trying some different designs, and fundamentally it should be made up of the following components:
- An inverter circuit to invert the signal from the IO pin using S8050 or similar
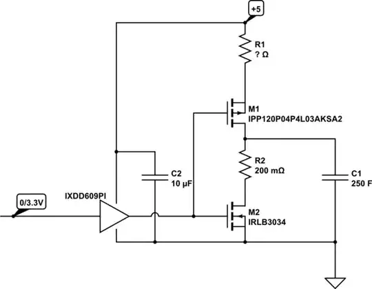
- A Darlington array (ULN2003 in this case) to drive a 5V signal to trigger the MOSFET and charge the capacitors
- A power MOSFET (IRLB3034) as a switch to open or close the resistive circuit
But I'm having an extremely hard time getting all of the components to work together since I'm a novice. Which resistors to use, what considerations to take in when using multiple power sources in order to avoid damaging the microcontroller, if I need any additional components are holding me up from progressing with this, admittedly, simple circuit. How should I design a circuit like this and can I accomplish it with the components listed above?
EDIT:
I’m working on an art project that displays a sequence on a CRT that is powered by a Raspberry Pi. The RPi is also controlling a number of components (e.g., power LEDs, fans, spinning HDD) stored in an old desktop computer case to make it appear as if the sequence being displayed is coming from an old computer. The RPi is controlling an ATX power supply that is driving all of these components. At the very end of the sequence, the computer abruptly shuts off with a loud popping noise from a speaker within the tower, and smoke (or in this case vapor) starts pouring out of the desktop
The smoke machine is a low resistance nichrome coil (~0.2ohm) immersed in propylene glycol. I want the capacitors (5.4V 250F) to provide the power necessary to run a high current through the nichrome which in turn heats and generates vapor. I need the capacitors to discharge when the RPi tells it to, which would only occur when the ATX is off.
Since the ATX will be off and no longer charging the capacitors when they are meant to be discharged, throttling the charging current won't be necessary for this application, but I also don't want the capacitors discharging unless the RPi is providing a signal or both the RPi and the ATX are off.


simultaneously close the loop between the capacitor and the load while opening the loop between the capacitors and the power supply... you really want that to be sequential, not simultaneous – jsotola Feb 21 '23 at 03:06