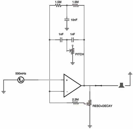
I'm trying to build a twin-T oscillator for synthesising drum sounds. The LM741 heats up pretty quickly and the circuit hardly oscillates even when the feedback is at 100 per cent. Even with an LM386 amp I hardly get anything (though I can see some oscillation on the scope). The circuit gets 10ms 5V pulses from an Arduino. Does the TL071/2 run from single supply? Can it replace the LM741?

Your output loads your (-) feedback loop. – Optionparty Apr 13 '13 at 14:31