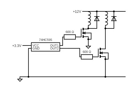
I am designing a circuit which will control many electromagnets. Shift registers will be used (74HC595) to control MOSFET gates directly, with proper gate resistors (the MOSFETs will be switched at most at 200 Hz, so switching time is not really a concern).
Here is a reduced version of the circuit (in reality, there will be more magnets, MOSFETs, diodes, and shift registers):
Each electromagnet passes 2 amps when saturated. So far, I've selected the following parts:
- MOSFETs: PMV20EN, logic level MOSFET (Vgsth=1.5V), Vds=30V, Id=7.6A.
- Flyback diodes: 1N5404 (400V 3A)
The 74HC595 can output a maximum of 70 mA, and the 600 ohms resistor limits the current to 5 mA per output. This should still give a switching time of a few microseconds, which is perfectly fine.
Am I missing something, or should this be fine?
