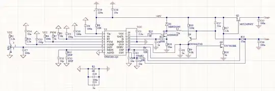
I'm working on an LED driver for a fairly powerful LED array. I'm using one of TI's chips, the TPS92691. I'll start by providing the schematic:
The array can sink up to 10 A. I'm using both analog dimming and PWM dimming for this application.
The first thing I noticed is that R8 and U1 would burn whenever I turned the power off when the load was more than about 5 A. They would also burn when I disconnected the load, or use PWM. Otherwise, it worked very well.
I spoke with an engineer at TI, and he suggested powering Vin with a 10 V source. That fixed the problem of the chip burning, but it created two more problems. It was kind of a "one step forward, two steps back" kind of thing.
Now the circuit is humming at high loads, see this video.
The second problem is that I whenever I connect anything, the humming intensifies and the LEDs begin to blink. In this video, I am simply touching my oscilloscope probe to a wire connected to ground. It also happens when I attach a BNC cable.
I will point out that I split the grounds here and connected them through a jumper. This seems to be a grounding issue. What can I do to eliminate this?
Here is a link for the IC I'm using: https://www.ti.com/lit/ds/symlink/tps92691.pdf?ts=1673665892397&ref_url=https%253A%252F%252Fwww.google.ca%252F
UPDATE
I soldered a wire between the power ground and analog ground. This seems to have fixed the first issue. There is still a marked humming when I attach a probe though. I'd still like to understand the underlying cause, if anyone can assist with that.
UPDATE #2
The circuit begins oscillating regardless of the node that I touch; ground, power, the gate drive, the analog pins... If I touch any of them, the circuit begins humming.
