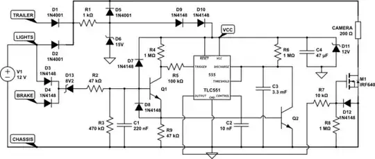
I'm a noob at circuit design and I'm trying to design a circuit to accomplish the following. I need some help in evaluating whether the circuit I've cobbled together would work, and whether you have suggestions to improve/simplify it.
Problem Statement:
I have a camper trailer with a back-up camera (12 V, draws around 500 mA). The camera is wired into the running lights circuit that receives +12 V from the car when the car headlights are ON. There's also brake/turn signal circuits - they all share common ground.
It is useful to have the camera on during the day (for situational awareness), but this forces me to keep the car headlights and all running lights ON. I'd rather keep them off during the day and use the 10 A+ they draw to charge trailer batteries instead (or simply not generate it if batteries are full).
The trailer has its own 12 V battery bank (wired in parallel to the car battery via the trailer connector for charging). It shares a common ground with the trailer running lights, camera and all other lights circuits. I'd like to power the camera from the trailer batteries, but only when driving (to not drain the batteries).
My thinking is to construct a time-delay circuit to power the camera from the trailer batteries for ~1 hour after it has observed +12V on either the driving light or brake circuits. That way I get an hour of camera time every time I brake, or I can 'pulse' the headlights on the car to extend it.
Note: I thought about triggering the camera on trailer battery voltage (from charging), but that's not reliable if the batteries have very low charge, and I also don't want to trigger the camera if the voltage rise is due to solar charging.
Requirements:
- Camera is powered for ~1 hour from Vtrailer after seeing +12 V from Vbrake or Vlights.
- If Vtrailer is 0 V (trailer battery empty for some reason), the camera should still work and get power from Vlights (if ON).
- No cross-feed between the different inputs (don't want trailer batteries to power lights, or running lights to power brake lights, etc.).
Design Reasoning:
- Went for capacitor + transistor for simplicity over a timer chip (and I haven't used timers before). If you think a timer chip would improve things, let me know.
- Used a MOSFET to switch the load since gate current doesn't vary with load current.
- Used low-side switching since that seemed simpler.
- Not a lot of thought around component choices other than what seemed common and does the job. Open to suggestions!
Feedback? Anything I didn't think of?
Edit 2022-12-30
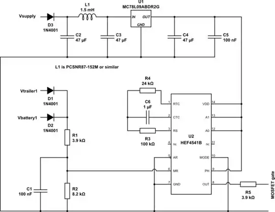
I decided to use this to learn PCB design exercise and have put together a PCB based on @TonyM's answer. Here is the result. Planning to send it to JLCPCB for manufacture and assembly. Interested in feedback! Project Link







I went by the 20mA max current and didn't realize that would make them quite dazzling :-)
This is the kind of stuff that comes from experience, thank you!!
– Hans Olav Norheim Dec 30 '22 at 18:37