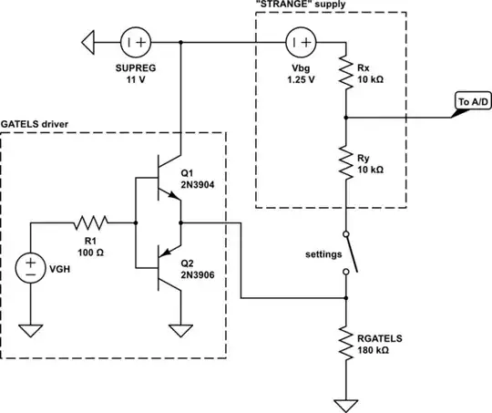
While checking the block diagram of a chip from its datasheet, I noticed this symbol that I have no idea about (the one marked with red circle):
Without that extra connection line to the right it'd obviously be a voltage source. The fact that the extra line goes to the A/D (analog-to-digital) converter makes me think that the source has some sort of voltage or current output.
Some info about the operation hoping to be useful:
- The chip's operational parameters are set by external components. A resistor (between 100k and 300k) connected across GATELS pin and GND is one of them. During the initialisation after power on the chip measures the resistance, apparently by closing setting switch and applying voltage from that source through its internal resistance and measuring voltage and/or current, and sets its respective internal parameters. So, that source is active only once, and only during initialisation.
The datasheet has no further info about that source. I also tried my best to Google but, to be honest, I don't know what keywords I should've used.
As I said, I'm assuming it to be something like a source with voltage or current output. But I'd like to know or to be sure about what it really is, whether it has some definition or whether it is a standard symbol.


