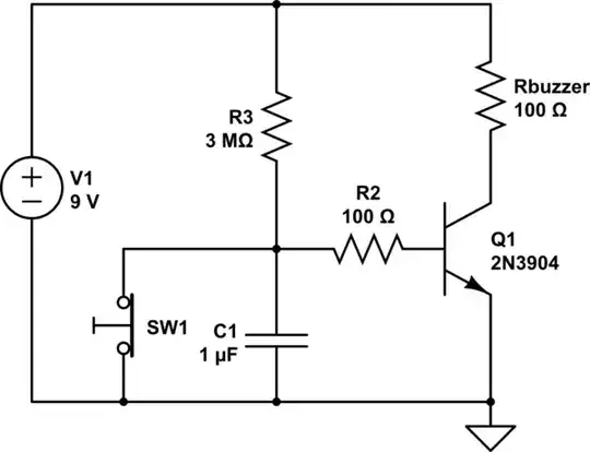
I am trying to design a circuit which switches on a buzzer when a switch (SW1) opens.
The image is not my circuit specifically.
The problem I am having is trying to figure out how to implement a delay before the NPN transistor turns the buzzer on. I want to try using an RC circuit but am not sure how to wire one up. I have tried to wire a capacitor up across the buzzer/potentiometer side of the circuit but that doesn't seem to cause any noticeable delay.
Any idead/tips on how I could better approach/solve this issue would be helpful.

