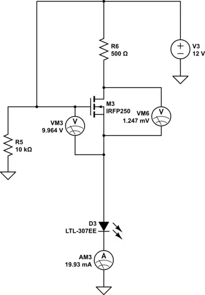
I am trying to understand why I cannot put the LED afterwards. As I believe the drain is positive and the source is negative and that both connect when the gate has enough voltage, I thought there would be the same result, but the LED did not shine. There actually was reverse voltage between the LED, and there was voltage between the LED and the 10 kΩ resistor, both of around - 2 V (from the positive leg of the LED to the “ground” leg of the resistor).
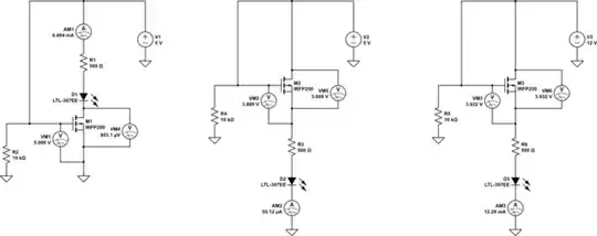
The first circuit works, and the second one does not. And, by the way, the transistor is a MOSFET TF12N60, which I took from a UPS (Uninterruptible Power Supply).



