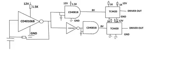
I got CD40106B, CD4081B and TC4420.
It all works great but when I connect the output of the TC4420 to a power MOSFET or a BJT the TC4420 signal drops completely.
I've tried replacing the TC4420 with discrete push pull BJT and the same happens.
Here's the circuit:

