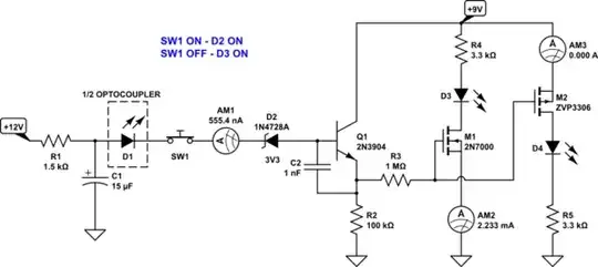
I am trying to make a simple circuit to light an LED based on a 9 V supply. I only want this circuit to light based on a switch, which will close when a separate voltage supply is provided.
The trouble I'm facing is that I have no control over the switch's input source, and there's an LED (as part of an optocoupler) that will light if enough current allowed through the circuit I'm trying to build. I am trying to prevent that LED from lightning, but still use just enough of the current coming from that circuit to power a switch.
So, I am trying to put a pretty high resistance in front of my circuit that receives that current to limit it to microamps. That should prevent the source's LED from lighting, but I run into the problem of how to use this tiny current to drive the switch.

simulate this circuit – Schematic created using CircuitLab
I've included an example using a relay. I have no control over everything on the 12 V source before the SPST switch and cannot change it.
I'm looking for some help on what to use a a switching mechanism that can switch on this low of current. Do they make relays that will work for this application? Any other suggestions? I'm a complete layman and appreciate any help!



