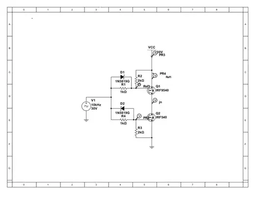
I have the below configuration for driving a half bridge converter:
As you can see I use just one signal to turn off and turn on low side and high side MOSFETs. I putin a delay while turning MOSFETs on to avoid short-circuit in the half bridge while I turn them off as fast as possible. As you can see in following pictures output voltage and gate source voltages in MOSFETs are all correct.
I have still current spikes that cause a lot of energy loss in my circuit:
What are these spikes and which element making them? I guess it's because of drain-source parasitic capacitors but I'm not sure about it. On the other hand the higher frequency causes more energy losses so I can't use my MOSFETs in higher frequencies.
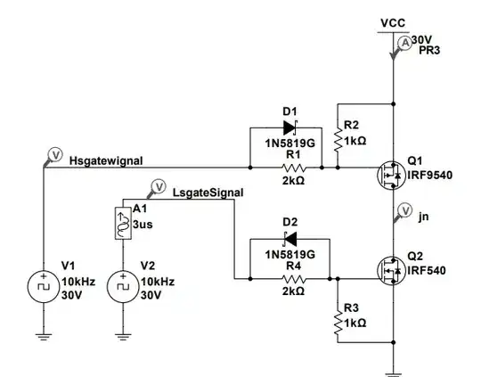
EDITED: To ensure this problem is not related to what is called shoot-through I made a modification to my first design as below:
v1 has 56% duty cycle and v2 has 50% duty cycle with 3us delay so gate signals of both transistors are as follows:
The blue signal is related to high side transistor and pink one related to low side. Now I'm sure both transistors have dead-time and each of them will turn on when other one absolutely is in off state, but we still have spikes as follows:











