This kind of symptom is to be expected from a number of bad design practises, including bad grounding, bad decoupling, bad power supply filtering, and bad layout.
Bad Grounding
You didn't say much about this, which means you didn't think much about grounding and it is therefore a possible problem. Just connecting everything to a ground net would be fine if nothing has any ground current. Of course various parts do. This current times the impedance back to the one point you get to call ground causes a offset voltage. Don't just think of ground in terms of DC. DC is the easy part. Consider the series inductance of any connection and then the high frequency ground return currents that run accross that connection.
What is the relay switching? Where does the current it is switching run? Is the relay switch side completely isolated from the coil, or do they share a common ground? If the latter, the substantial currents when the relay switches on its load could be causing ground bounce at the micro or other parts of the system.
Bad Decoupling
This is clearly a problem in your case. You put 100 nF caps on both sides of the regulator, but you completely forgot to put bypass caps accross the PIC power and ground pins. This can cause power glitches local to the PIC when it switches internally, and can cause local ground glitches when those current transients travel along the ground net back to somewhere they can finally loop back to the supply.
Bad Power Supply Filtering
You at least seem to have thought about this, but then only implemented it partially. 100 nF if pretty skimpy, particularly for the input of the regulator. I like to put 10 µF at the input of a regulator, maybe with 100 nF additional accross it for extra high frequency filtering. However, nowadays 1 and 10 µF ceramic caps are cheap and available, and have better properties than the 100 nF leaded caps of ancient times where that value originated. So unless you really are stuck in a time warp, don't use 100 nF except for special cases.
You mention nothing about bulk power supply filtering, so this is another problem. Where does the relay power come from? If after the regulator, then are you sure the regulator can supply the total power current with the relay on? Could the relay be powered from before the regulator? That would be better to keep the regulated supply clean, but may not be appropriate if the unregulated supply voltage is too unpredictable.
Add a 10 µF ceramic cap close to the input of the regulator, then a larger electrolytic cap at the power supply feed point.
Bad Layout
Just connecting everything to what it's supposed to be connected to isn't good enough. You have to think about where the currents will be flowing and what that may result in. In particular, think of the high frequency loop currents caused by all digital circuits including your PIC. The larger the loops, the more will be radiated. Since reception and transmission capabilities of antennas are symmetric, the same circuit that radiates a lot of crap will likewise pick up crap from the environment. Especially when ground and bypassing were done poorly, the received crap can cause significant voltages and thereby erroneous operation. This is where bypassing helps again. The PIC is a current source at high frequencies. The bypass cap shunts those currents to a small local loop which minimizes radiation, and at the same time minimizes susceptibility to external radiation.
Other problems
You mention a transistor being used to drive the relay, but didn't mention a base resistor. No base resistor will cause excessive current to be drawn from the PIC pin with resetting a plausible enough result, especially without a bypass cap and now bulk capacitance on the supply.
To make more concrete recommendations, show a complete schematic and your laout. I think the problems will be evident enough then.
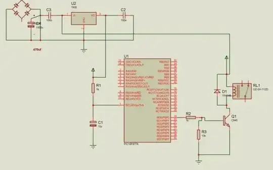
Added in response to schematic

- The output of the full wave bridge and input to U2 is totally messed up. The capacitor (can't read the designator, how come you couldn't see that?) is shorted, which also shorts the output of the full wave bridge. C3 blocks DC into the regulator. C3 should be between the regulator input and ground, and should be 10 µF or so ceramic as I said above. 100 nF is really small for this purpose.
- There is no power connection to the PIC. How can this possibly run?
- There are no bypass caps accross the PIC power, even if it was hooked up.
- Without a external oscillator or crystal, you have to be using the internal oscillator. Make sure that is enabled. I don't remember if the '877A even has a internal oscillator. I know the '877 didn't, but maybe that was added for the A version.
- What's with the arrow sticking up from the top of the relay connection?
- 10 µF is very large for being on MCLR, and a bad idea. There is no need for that cap. Get rid of C1 altogether and change R1 to 10-20 kΩ. 1 kΩ is rather low for a programmer or debugger to overcome.