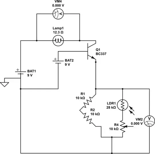
I am trying to switch on a load by using a Wheatstone bridge and planning to provide the differential voltage to the transistor.
Before doing that, I am trying to use two batteries (second one substituting the differential voltage from transistor).
However, I am getting a 0 V across the load and all of 9 V across the Wheatstone bridge.

simulate this circuit – Schematic created using CircuitLab
When I remove the transistor, I get 8 V across the bridge, but 0 across the load.

Either way, it's not turning on the light bulb or even a LED.
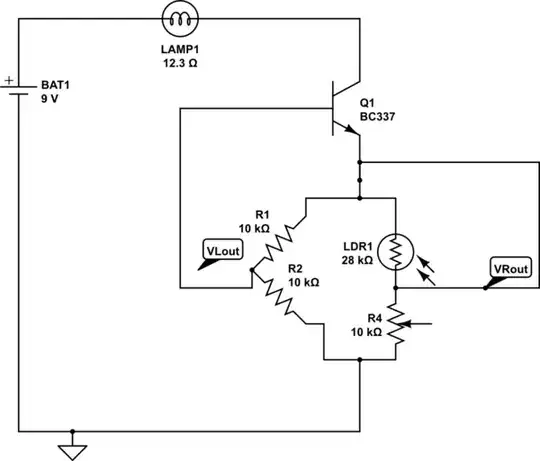
Final objective
Trying to switch on the load when the room gets darker (as resistance of LDR increased).
At ambient room light, I have set the Wheatstone bridge to be balanced or output a negative voltage.
As the darkness increases, resistance of the LDR increases, making the Wheatstone bridge un-balanced.
In our case, the voltage divider on right side (VRout), will decrease as R4 will remain constant whereas LDR1 will keep increasing.
At the end, the differential voltage between, VLout-VRout >=0.7V .
By connecting VLout to the base of an NPN transistor and VRout to ground, I am trying to switch the transistor to active state, in turn switching on the light bulb.


