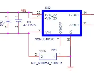
How do I deduce the value of the ferrite bead between pin 2 and 16 as shown in the schematic.

- 214
- 1
- 9
-
The value is listed. Ferrite beads are not used as inductors ergo they are not rated in Henry's. They are used as frequency dependent resistors. The one you show is 60 ohms at 100Mhz. It's an incomplete description for sure. Got a part number or BOM???? – Kyle B Dec 10 '21 at 07:02
2 Answers
The ferrites have 3 important parameters:
- Impedance (Z) at specific frequency (f)
- Max allowed current (Imax)
- And the package (Sometimes, this may not be given in the schematics)
Knowing these, you can extract the info:
|Z| = 60 Ohms @ f = 100 MHz
Imax = 6000 mA
In a 1806 package
- 33,940
- 3
- 29
- 85
-
How to find the above three important parameters in SDM ferrites is solder on board? – Monesh Rathod Jan 05 '24 at 06:11
-
If you use a search engine like Mouser then select 1806 as the package size; then select 60 Ω as the impedance and, opt for 6 amp/6000 mA current (as per 60Z_6000mA_100MHz in your picture), there are only a few choices available (8) and, if you need to get closer to the actual part specified in your picture then, more information is needed.
How do I deduce the value of the ferrite bead between pin 2 and 16 as shown in the schematic.
So, it's highly likely that the parts found on Mouser (or whatever site you prefer) will be fairly representative of the "60Z_6000mA_100MHz" in your picture. Sometimes you just have to put on your deerstalker and do some Sherlock Holmes work.
Image courtesy of this site.
So, it might be this part from Vishay: -
I don't think it is any of the Murata parts listed because they don't contain the term "1806" in their data sheets. The Laird device could be one of these: -
But it could also be this Wuerth device: -
Take your pick.
- 456,226
- 28
- 367
- 807



