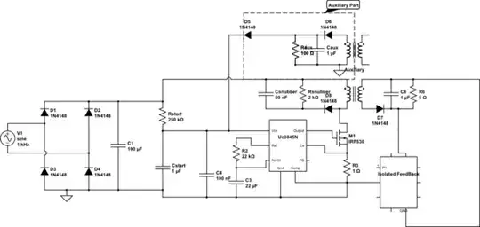
The two capacitors serve different purposes. \$C_{start}\$ is there to supply the controller at power on until the auxiliary winding takes over while \$C_{aux}\$ keeps the \$V_{cc}\$ alive in various input/output conditions.
I have detailed the calculations of these caps in my book on SPICE simulations. Below is a typical graph detailing the start-up sequence when the power is applied:

The capacitor value depends on time \$t_2\$: when the voltage across \$C_{start}\$ reaches the controller start-up level, the IC start delivering driving pulses to the MOSFET and absorbs a few mA. As the start-up resistor cannot deliver this current (you want to limit its power dissipation in an ac-dc converter), then the cap. is alone to feed the controller. As a result, it discharges towards UVLO. However, during this time \$V_{out}\$ builds up and so does \$V_{aux}\$ as windings are coupled. If \$C_{start}\$ is large enough, the auxiliary \$V_{cc}\$ will take over and self-supplies the IC before the voltage across \$C_{start}\$ touches the IC under-voltage lockout (7-8 V). In case \$C_{start}\$ is too small, the \$V_{cc}\$ touches the UVLO and a so-called hiccup takes place where the power converter auto-restarts. As \$V_{out}\$ has already built up from the previous attempt, it may start ok this time. Obviously, this is not the right way and \$C_{start}\$ must be sized so that enough headroom always exists, ensuring a single-shot start-up sequence in worst case (highest load current, lowest temperature etc.).
\$C_{aux}\$ is isolated from \$C_{start}\$ to implement a so-called split supply configuration. Even if \$C_{aux}\$ is large, it won't hamper start-up time because of the second diode going to \$V_{cc}\$. To determine \$C_{aux}\$, you need to check the \$V_{cc}\$ is always kept sufficiently high above UVLO in light- or no-load conditions (especially if the controller implements skip cycle or deep frequency foldback). You can start with a 4.7-10-µF capacitor and see how it goes. You however certainly don't want to load this cap. with a low-value resistance as shown in the sketch. Most of high-volume converters don't even have a split-supply configuration making \$C_{start}\$ and \$C_{aux}\$ the same capacitor.