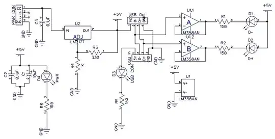
I am working on an adapter that will allow a device to be connected to both a PC and external power supply. I am wondering if I will need to isolate the 2 5V supplies with a DC/DC converter and some opt-couplers or will I likely get away with what I have below?
Am I completely off here or am I heading in a reasonable direction?

EDIT: This is a computer talking to a tablet device.