In the examples you quote, "Input" and "Output" and based on designer intent.
It's like this wrench:

The "input" is the side you hold, the "output" is the side that's on the bolt, but that's not a property of the wrench, it's decided by the way you use it: if you flip the wrench around, the labels will switch sides too.
Now look at this emitter follower:

On schematic #1, if the intent was to drive a votage on the load resistor, then the output would be the emitter. But if the intent was to make a current source, and drive a current into R5 (schematic #2) then the output would be the collector.
Now, if the emitter resistor R4 was not constant but instead variable, and the base voltage was constant, and the intent was to have the transistor set a constant voltage across this resistor to measure its value by measuring current flowing through it, said current being sent into the collector resistor... then it would be called "common base", but the circuit didn't change much.
#3 If you put an AC current source on the emitter to measure its output impedance, then the output also becomes an input.
#4 If you put an AC voltage source on the collector to measure the Early effect, or the supply rejection ratio, of your emitter follower, then the collector is also an input.
#5, the differential/LTP. What we're interested in is collector currents, so we decide it's the output. We input some signals on the bases, so they get an "input" label. The transistors themselves don't care, and besides, the question of what the emitter is in this case is quite interesting: it is an output because each transistor works as a follower, but it is also an input because each transistor influences the other's current through its emitter. So it combines common collector and common base.
So, basically, all three pins are both input and output, and it's more about impedances, gain, and intent:
Collector: For BTJs in forward active mode (or FETs), Ic depends very strongly on Vbe, but not much on Vce. This means the collector is useless as an input: if you put some signal there the transistor will try its best to ignore it. Low dependence of Ic on Vce means the collector behaves as a high impedance current output. It is only considered an input if you're interested in the effects of some of the transistor imperfections like Cbc, Early effect, etc, on your circuit.
If the collector is connected to the power supply, then the collector current comes from the power supply but it is not used as signal in the circuit, so the pin is not labeled as "output", because that's not the intent. Unless the intent is to inject current into the power supply, of course, then it's an output ;)
Base has high-ish impedance and low current capability, so it's not generally usable usable as an output. It is however very convenient as an input, so that's what it is used for. Its impedance depends on the circuit.
In common collector (follower) mode, emitter voltage follows base voltage, so the base's input impedance is quite high (ie, hFe * emitter load). Then it behaves as a high impedance voltage input that draws a bit of parasitic current that's annoying but you got to live with it.
In common emitter mode, since Vbe is quite constant, base voltage stays pegged to emitter voltage. So input impedance is low: you can feed current into the base and it won't move much. So it behaves as a low impedance current input.
The emitter is the most versatile since it's low impedance IO.
It behaves both as input and output. As an output, it will dump as much current into the load as necessary such that emitter voltage follows base, minus one Vbe. So the emitter acts as a low impedance voltage output. However, emitter current also appears on the collector (minus base current) which means the emitter acts as a low impedance curent input.
Anyway.
Why is emitter current the input current in common base configuration but not collector current?
Because you use common base when you want to do that, it's simple as that.
Common base is a current conveyor. Say the previous stage outputs a current, but wants to output that current into a constant voltage (or known voltage) node. A common use case is to use a resistor to turn voltage into current: you use the emitter of a transistor to define the voltage on one side of that resistor.
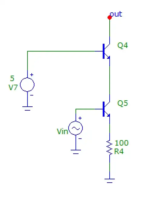
Another use case is the cascode:

Here Q5 acts as a current source controlled by Vin, it will output AC current on its collector equal to Vin/R4. If its collector is directly connecte to a load that has large voltage swings, then perhaps its Early effect or collector to base capacitance will cause problems. So, cascode Q4 takes Q5's collector current as input on its emitter, and just outputs it on its collector. All it does is keep Q5 at a constant Vce, which solves problems caused by Early effect and Cbc.
Why is IB considered to be the input current in common emitter/collector configuration?
To nitpick, "input current" can mean two things:
The input signal is actually a current, and the transistor is used for its current gain, in that case the output current would be Ic or beta times Ib at low frequency.
The input signal is voltage, it is input on the base, and base current is an annoyance and is labeled "input current" just because it happens on the pin that was previously labeled as "input", but it is not the input signal that we want to use, just a source of error to keep in mind.