I am in the middle of doing some research on gate driver ICs and I'm wondering why it is more common for people to use two half bridge driver as apposed to using two gate driver ICs.
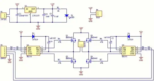
Here is the more common approach:
(credit https://320volt.com/en/h-bridge-dc-motor-driver-circuit-with-ir2101/)
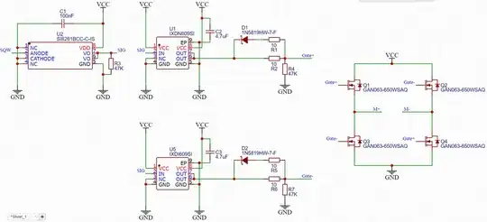
and here is the approach I was intending to use:
Is there something fundamental that I am missing with my design that will cause me issues when I try to power my motor?


