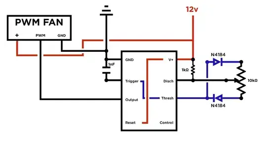
Here's the schematics:
Forgive me for the newbie schematics. This is the first time making one.
I used an LMC555CN IC and this Delta BFB1012VH-5D84 Blower Fan (Can't find a datasheet for this one).
I can control the fan with the potentiometer but the problem is it's speed is maxed out when I crank the pot all the way to the left and right but would slow down on it's slowest speed at around 30° and speed up accordingly from there.
Is there something wrong with what I did?


