I have some powerline networking adapters which can transfer at a peak rate of 200 Mbps (I get around 60 Mbps typical, but I am sharing the network with many other devices and many pieces of equipment are running on the line.) How do they do it? I always thought that it was during the zero crossing, but packing so many bits into such a space must be very difficult, nigh impossible. HowStuffWorks has an article on it, but it's only relevant to adapters which go at 14 Mbps.
3 Answers
Your power line only has significant frequency content at 50-60hz and the first few harmonics which means there is a massive chunk of the cable in the frequency domain that is being unused. So use it to transmit digital data.
Thats pretty much it, if your interested in encoding techniques you may want to just look at those directly. The encoding system is really the only interesting thing about it, you don't get controlled impedance twisted pair cable for power line networking, you get busted romex with screw terminals all over the place so the encoding system has to be robust and deal well with poorly controlled transmission line impedance.
IEEE 1901 is the standard that covers power line networking and allows for OFDM or Wavelet modulation for the PHY. New versions are getting up to 500mbps -> 1gbps.
As to the many devices, ODFM splits the available bandwidth into a lot of different channels, multiple channels can be used for different things at 1 time. Device A and B are talking on channel 1 while device A and C are talking on channel 2, etc. I don't know the negotiation protocol for what channels get used and when within IEEE 1901.
OFDM is also the basis for 4G LTE, WiMAX, and other multiple access systems.
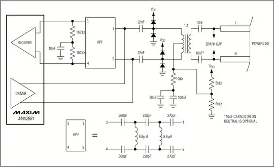
EDIT:
You can insert/remove high frequency information from the power line with a simple isolation transformer specced for your frequency (look in the pulse transformer section) and a high pass filter on the receiver side.
Example from one of Maxim's datasheets:

- 11,677
- 1
- 32
- 38
-
So how do you insert this info into the line - do you pulse it at the desired frequency? Doesn't this mean the adapter has to create a current that devices will consume? – Thomas O Oct 26 '10 at 17:55
-
@thomas check my edit – Mark Oct 27 '10 at 00:45
-
1As to the current consumption, yes there will be some, the receiving ends will be high impedance and shouldn't draw much current but the sending end does have to source current. It sounds to me like your not thinking about these issues in the frequency domain. Current flowing in one direction providing power on a signal line doesn't mean that current can't flow in the opposite direction at a different frequency into a different load at the same time. Remember electron drift at AC is almost zero, electrons aren't moving (much) your transferring energy through fields. – Mark Oct 27 '10 at 00:57
If you want a simplistic answer. Here it is
You have the power source. It gives you 220 Volts at rather low frequency (as noted: 50-60 Hz). You connect a capacitor with a low value and an inductance of a low value to this line this way: low inductance doesn't allow 50-60 Hz to pass in - it shorts such currents to the ground (being placed after capacitor! not to short everything at all), on the other hand capacitor in it's place again doesn't allow low frequency in and passes through high frequency, which we send or receive. The other party does the same - we have a working transfer line.
But, ofcourse we connect different devices to our power socket. What happens in such a situation is simple too: mostly they are - ac/dc convertors, which use either transformer, or impulse scheme. This schematic doesn't allow high frequencies, eg they provide huge resistance to it. But we remember the capacitor in both our devices - it provides low resistance, so our-generated high frequency signal takes the easiest way: our receiver.
Ofcource there will be noise and leakage, our coding system and filters will deal with it.
That's the picture in it's simplest form.
Hope this is what you were asking ;)
- 654
- 5
- 13
I think it would be helpful to consider power line modems as radio devices since they use traditional radio techniques (modulation) to achieve data transfer. If you take two radio modems and plug a cable between them instead of an antenna they will still be able to communicate (impedance matching aside).
The basic idea is not to encode the data as high-low voltage levels (which can be prone to interference) but as frequency/phase of (a set of) sinusoids. The second thing to do is to eliminate low-frequency components by clever encoding and/or frequency conversion. This makes it possible to separate different users by frequency filtering (in addition to being critical in radio since electromagnetic waves won't happen from a DC signal).
- 5,302
- 1
- 25
- 45