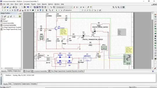
The above is a visualization of an IR transmitter and receiver circuit I'm building. Sending a 2v and 1khz sine wave through a photodiode to a phototransistor.
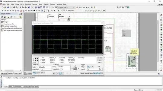
The figure above shows the outputs I get from running the simulation. I send in a sine wave(blue) and a squarewave(yellow) is what I get at the phototransistor output. At the amplifier's output, I get also a squarewave(green) on the negative side of the vertical axis.
My question is how do I get a better approximate signal of the input signal from the photodiode and the phototransistor?

