I'm drawing a schematic of 12V LED strip dimming switch board. Below is a summary of how it works:
- A DC adapter (12V 2A) will power the board.
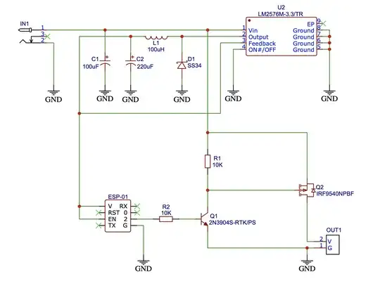
- A controller inside (ESP-01) will be powered by 3.3V regulated output.
- Output of the board is connected to the LED (consumes up to 1A,) and will be controlled by the controller's PWM output.
I'm planning to design a 2-layered PCB. However I'm very careful because I have failed twice previously.
Are there any problems with the schematic below? What are the common issues with these kind of applications?
Edit 1
Schematic updated. Thanks @Transistor.
Edit 2
I didn't want anything to be 'attached' to my board, so I decided to design the power supply for the controller, too.
I have other applications using NodeMCU or Lolin D32, which are very easy to handle, but implementing a single switching board using self-powered ESP-01 (requires no power supply than the 12V adapter) has long been my personal goal.
I forgot that the gate of the transistor sinks current and pulls down GPIO2 on boot. I'll update the circuit when I fix the problem.
I once used a low-side N-channel MOSFET and got a problem. So I decided to place a P-channel MOSFET at the high side and control it with NPN transistor.
Actually I found a board from Aliexpress that serves the exact function I need. I'm now waiting for the shipping. As @KD9PDP mention in the comments, it would be a great template I can learn from and build new things on.
Edit 3
I've posted this question because I have failed at a previous revision of the circuit above with randomly flickering LED and didn't want to make any failures again.
As @SimSon mentioned, the low side MOSFET doesn't seem to be the problem. I think I have some mistakes in the layout. Here is the schematic and the layout,
I have another question:
I'm going to use K7805-500R3 in my next revision. The datasheet says two capacitors on each input and output terminal are required, like below:
They also suggest two more things which are:
- a circuit where an LC filter is placed on the output terminals.
- and an EMC compliance circuit.
What are the benefits of adding an LC filter to the circuit, or following the reference of the EMC compliance circuit? What risks do I take when not following them?




(12v-3.3v)*0.1A=0.87W, resulting in temperature rise of 53.6°C (RθJA=61.6°C/W). Not good. – Potados Apr 24 '21 at 23:14