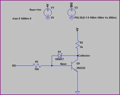
So I've been looking through and going through my Digital Computer Electronics book, and I came to this... It seems so simple and I understand the "point" of it, but I'm not sure I understand exactly how it works.
"In a Schottky transistor, the Schottky diode shunts current from the base into the collector before the transistor goes into saturation."
I guess this part confuses me above ^^^
http://en.wikipedia.org/wiki/Schottky_transistor
From what I gather the Schottky Diode has a forward voltage of .25 V... So it's taking .25 V out of the Input Line (coming from the left of the picture) and putting THAT into the collector... So it'll just take less time to switch... Because there is .25 V less coming in the base? Or is adding .25 V to the collector so when the Transistor turns "on" it'll already have a little bit flowing through it (since .25 V isn't enough to actually flow through when it's off?)? Wikipedia entry is confusing. I feel pretty stupid for asking such a simple question lol.



