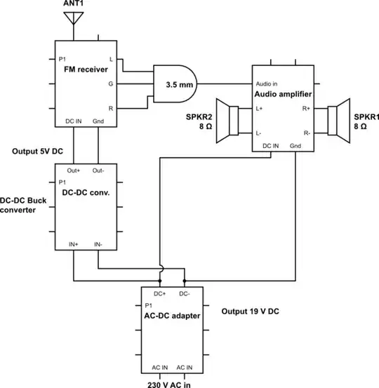
first of all: noob disclaimer: sorry for the unprofessional sketch and my limited understanding of what I'm doing. I'll try my best to make myself understandable.
I'm trying to make a radio receiver that uses an external audio amplifier, but when I try to use the same power source (the AC-DC adapter), either the DC-DC buck converter or the FM receiver blows out because of over voltage or over current (smoke and sparks effect). Luckily those asian modules are cheap..
But if I use different AC-DC adapters for the FM receiver and the amplifier everything works. Why? How could I use a single power source for powering everything? I suspect the problem is some kind of ground loop etc, but I can't understand how to fix this.
In the below image the AND-gate is supposed to be a 3.5 mm audio jack and not an AND-gate.

simulate this circuit – Schematic created using CircuitLab
those asian modules are cheapmight be the problem ... do you actually have everything connected as per the block diagram? ... measure the voltage between FM receiver GND and audio amp GND – jsotola Mar 01 '21 at 07:30