0

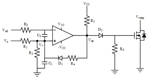
This circuit is a protect circuit, and I search the google it seems like Schmitt Triger circuit,but I don't undertstand why should need the D1, and I don't know what's the function of D1.

Can someone help me to undertsantd this circuit.

Thanks

enter image description here

Jitter456
  • 555
  • 3
  • 11
  • Where did you find this circuit? Why didn't it come with an explanation? What do you mean when you say that it is a "protect circuit"? – Elliot Alderson Feb 22 '21 at 15:52
  • @ElliotAlderson I google it and it said it is a schmitt trigger usually to protect circut when the Voltage is too high, and I know the schmitt trigger but I don't know when it add the D1 in this circut – Jitter456 Feb 22 '21 at 15:56

1 Answers1

0

Diodes can be used in op-amp Schmitt Trigger circuits to adjust the upper and lower trigger points.

enter image description here

Helpful REF

jmb2341
  • 249
  • 2
  • 9
  • Thanks your answer

    But wht can adjust the R1 and R2 value (in your figure) to change the point.

    Can you show me math equation let me easy to understand plz

    – Jitter456 Feb 22 '21 at 15:46
  • @Jitter456 Where did you get this circuit? Doesn't the source explain how to use it? This looks like it could be a homework/quiz question and we don't hand out solutions to those here. – Elliot Alderson Feb 22 '21 at 15:51
  • @ElliotAlderson It is not the homework/quiz this circuit is from my lab, but no one use it for a long time and I want to undertstand how it work, I google it but I don't find the answer so I come to here to help – Jitter456 Feb 22 '21 at 15:54
  • @Jitter456 What is it used for in your lab? What is it connected to? Can you observe it working in the lab? – Elliot Alderson Feb 22 '21 at 15:57
  • @Jitter456, check the reference link I provided. It goes through Schmitt Trigger design, how the circuit would react with no diode (with equations) vs how it reacts when you add a diode in one or both directions. – jmb2341 Feb 22 '21 at 16:03
  • @ElliotAlderson it is a buck-boost converter's Peripheral, when the output voltage is too high the PWM will become low level. The circuit can't work so I need to fix and I need to understand the circuit's work. – Jitter456 Feb 22 '21 at 16:06
  • @jmb2341 Thanks your help I will read it. – Jitter456 Feb 22 '21 at 16:06