I am a beginner in electronics.
I have recently learned about BJT amplifiers.
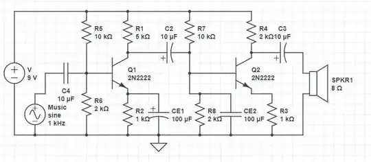
I have designed this simple BJT amplifier on my own.
The book I am following only has theories about various topics but I don't know where to start to build a practical circuit on a breadboard.
I mean how can I find out the values of resistors I should use?
As far as I have learned the Vce of the transistors should be around half of the supply voltage for a distortion-free amplification.
My calculations so far:
Assuming \$I_b\$ to be very small the voltage at the base of \$Q1\$ is \$1.5V\$. \$I_e\$ at \$Q1\$ is approximately \$\frac{1.5V-0.7V}{1k\Omega}=0.8mA\$.
Assuming \$I_c \approx I_e\$ .\$V_{ce}\$ is around \$(9V-0.8\cdot 5k\Omega)-0.8V =4.2V \$ \$r^{'}_e=25mV/I_e \approx 31\Omega\$
The input impedance of \$Q1\$ is around \$31\Omega\$.
The output impedance of Q2 \$(\beta=250)\$ is \$R1||R7||R8||Z_{in(base)} = 1.2\Omega\$.
I think that's the reason I am getting such low output.
- Is my calculation upto here correct? - How should I increase the output impedance?
- What parameters should I consider for the second transistor?
- How should I select the values of the capacitors and resistors for better results?
I always mess up if I try to increase, say, the output impedance as I mentioned cause some other problems like not enough voltage at base.
Note: Resistor R4 is 5k. Sorry for the mistake.
I have chosen the value of capacitors without proper calculations.
I am so confused on how should I select the values of the bypass capacitors as well as the filter capacitors \$C4\$ \$C3\$ and \$C2\$.
I built this circuit but it didn't work as expected. It appeared as though some of the part of audio was cut and filled with distortion.
Since I am beginning to learn electronics I want to start with simple circuits and don't want fancy circuits which use \$LM386\$ amplifiers.
Since I want to get the most out of this circuit type, what rules of thumb should I use to select the resistors and capacitors value?
Calculations regarding these will be very helpful for me.
