Attached is the snapshot of Xilinx evaluation board schematics. I referred most of their schematics and observed that p-channel mosfet are used in power circuits. Is there any special advantage of using p-channel mosfet over n-mosfets.
-
1Are they preferred? I am surprised since N channel FETs are much better. Perhaps you are referring to some specific circuits but don't mention it to us for some reason? The answer heavily depends on what load are you switching, obviously. – Justme Jan 06 '21 at 13:38
-
413 questions asked with 7 receiving answers. You might need to start doing something for the community so take the tour and think about upvotes and answer acceptance. – Andy aka Jan 06 '21 at 13:41
-
It would be good to show a sample circuit diagram with p-mosfet and another (rarer one) with n-mosfet. They may be connected differently and for slightly different purposes. – AJN Jan 06 '21 at 13:43
-
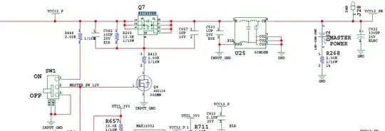
You can consider power circuit of Xilinx ZC102 evaluation kit. I have edited my question and attached the image there – Shifali Jan 06 '21 at 13:50
-
5They aren't always. N-Fets tend to be more efficient, but for high side switches, P-Fets are easier to drive. Your choice. – Jan 06 '21 at 14:08
1 Answers
To switch a load where the ground is common using an NMOS, I would need:

simulate this circuit – Schematic created using CircuitLab
Note how this circuit needs an extra battery to create a voltage that is higher than the voltage on the load. This is needed to apply a large \$V_{gs}\$ to the NMOS so that it will operate in linear mode and have a low on resistance (\$R_{DS,on}\$).
To implement that 5 V battery (5V is just an example), usually a voltage boost circuit is used like a bootstrap circuit or a chargepump. That's complicated! You'd need to have a good reason to insist on using an NMOS (there can be valid reasons but I will not go into that here).
When I use a PMOS I do not need the extra 5 V battery anymore and the circuit becomes much simpler:

Now the large \$V_{gs}\$ is simply the supply voltage so also in this circuit the \$R_{DS,on}\$ of the PMOS will be low.
If the common ground for the load is not a requirement then you can use an NMOS like so:

and then an NMOS is preferred (as with a PMOS, you'd have to make an extra low, negative) voltage). This can be a good solution if your load is a (string of) LEDs, a lightbulb or a motor. It is often a bad idea if your load is a circuit as then that circuit can have an unconnected ground when it is not powered. That can result in very tricky behavior and you really want to avoid that (to learn why, watch this video by Dave from the EEVBlog about powering a circuit through its signal pins due to ESD diodes).
- 80,812
- 2
- 94
- 185
-
You say that you would want the first example NMOS in linear mode. I don't understand - for power-driving applications I thought we wanted to saturate drivers as far as possible, and saturation is non-linear. What have I missed? – Reinderien Jan 06 '21 at 15:01
-
1"Saturate driver" does not mean anything to me. Saturation means different things depending on the component to which it applies. When using an NPN or PNP transistor as a switch, you want the NPN (or PNP) to be in saturation mode. When using an NMOS or PMOS transistor you do NOT want saturation mode, instead you want linear mode. To learn more about this, study MOSFETs and their behavior. – Bimpelrekkie Jan 06 '21 at 15:04
-
1When an NMOS (or PMOS) is in saturation mode, the transistor will not have a low resistance. Instead, the MOSFET will try to set the current. Suppose that your NMOS wants only 0.1 A to flow but your load needs 1 A. Since load and MOSFET are in series, the MOSFET will "win" and only 0.1 A will flow. That's no good, you need 1 A. So the MOSFET needs to "conduct more" which is done by applying a larger $V_{gs}$ so that it ends up working in linear mode. – Bimpelrekkie Jan 06 '21 at 15:07
-
Good to know. I appreciate the explanation, though reading https://electronics.stackexchange.com/questions/76071 leaves it somewhat cloudy. – Reinderien Jan 06 '21 at 15:28
-
Confusion between linear, triode and saturation is common. The use of the term "linear region" is discouraged (see answer from Fizz) and I agree, I personally prefer "triode mode" or "saturation mode". For switching applications it is "obvious" to all engineers that are experienced in the field that you want the mode where $R_{DS,on}$ is as low as possible and that's not the saturated mode of a MOSFET. – Bimpelrekkie Jan 06 '21 at 15:41
