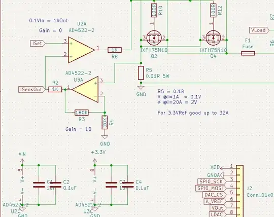
I'm trying to build a 20A E load and decided to use a 0.01Ohm shunt for the current measurements and set so I needed to amplify the shunt voltage by 10 using the "rail to rail" AD4522-2.
At 0A on RShunt I get 0.17V at the output and that doesn't change until after roughly 1A RShunt which is a dead band of 5% for me which I suppose is because of the rail limitations of the amplifier.
What is the common solution to offset up (add 0.2V to thrbop amp output) of the amplifier / shunt input so I will be able to measure the full current range of my shunt from 0-20A?
Note current sensing op amp U3 has 3.3V connected to VCC
Schematic below:
Also I'd love to hear improvement suggestions for the circuit.
