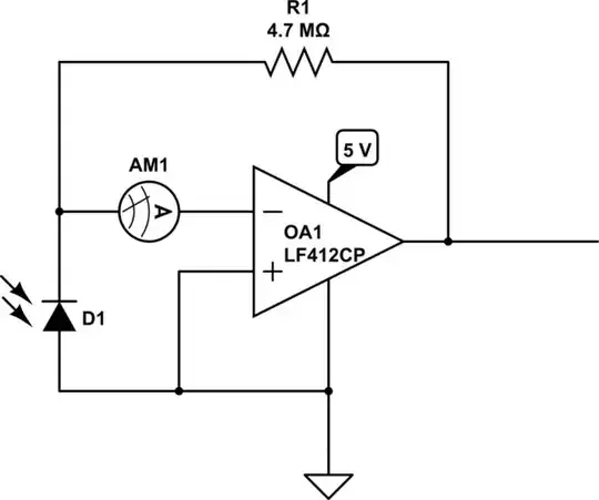
I am trying to measure light intensity using a photodiode (S1336-18BQ) connected to an op-amp (LF412CP) in transimpedance amplifier configuration. I couldn't get it to work correctly, so I started searching for problems and have found something very peculiar: there is a current flowing from the negative input of the op-amp. The value of the current is the same order of magnitude as the short-circuit current of the photodiode under the same conditions (~1 µA).

simulate this circuit – Schematic created using CircuitLab
I have very little experience in analog electronics, but I understand that inputs of an op-amp (especially a JFET one) should have very high impedance. I have tried three identical op-amps to ensure that it is not just a damaged chip. Please forgive me if I am asking something obvious.


