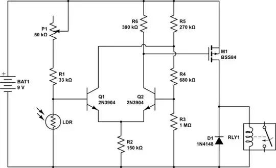
I have been trying to make a (hopefully very simple) circuit for this that just uses a couple resistors, diodes, and transistors that can fit on a small breadboard and be powered by a 9V battery. Something like this would be perfect, except for the fact that it looks to need +12V and -12V, instead of just positive and ground.
I have done a bunch of experimenting with Tinkercad Circuits, trying to use photoresistors and photodiodes in any way I can to get the desired effect, but I keep running into problems with them. The transistor will either go between active and cutoff modes and I don't have the voltage swing to get it to go all the way to saturation, or it can't be tuned at all with a potentiometer, or it uses too much energy when not switched on.
I've never really done anything with transistors before, but I thought I would start at least trying to use them as switches. I understand Ohm's law, I can read circuit diagrams and I built circuits in labs for school, but it was all simple stuff that didn't require a deep understanding of the physics. I think I need to be pointed in the right direction here. Any help would be appreciated.

I do just want to do something quick and dirty, with the exception that it can't consume too much power when off. The power that the relay switches is something like 50mA.
– Russell Emery Oct 26 '20 at 22:24@jsotola That's good news that it's not a funky power supply, I'll look more closely and see if I can get this to work for me.
– Russell Emery Oct 27 '20 at 00:28