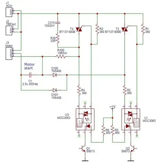
To repair a control board for a small single phase induction motor (35W 0.38A) I created this schematic to help me understand how it operates. The motor was overheating and not starting/running "properly" according to the owner of the machine which is a bank note counter. The problem was triac T4 had blown, low resistance between MT1 and MT2. I replaced it with a different brand/type of triac, an ST BTA06-600B thinking all should be well but it wasnt. With that triac the motor would creep when it was supposed to be stationary- short jerky movements probably caused by T4 firing intermittently. When the motor is supposed to run (when feeding bank notes into the machine) it seems to run ok although I havent tested that thoroughly, concentrating more on the other issue. I am waiting for a BT137 triac to see if that will solve the problem, meanwhile I tried to decipher what is going on in the schematic. I believe the schematic is accurate - I took a good deal of time to check it against the hardware. I can figure out in general what the circuit is supposed to do but there are details that are puzzling me, and are what my questions are based on.
So my idea of how this is supposed to work is as follows - please forgive obviously wrong assumptions/explanations, I am not a died-in-the-wool analog or power engineer. The induction motor requires a startup capacitor (C1) and T4 applies 230Vac via R100 to C1 as well as directly to the motor during startup, via pins 2 and 3 of the motor connector J3. This gives the required phase shifted voltage across the start winding of the motor. In run mode, T3 provides direct 230Vac to the motor via pin 2 of J3, bypassing C1. A microcontroller controls U1 and U3 via Q1 and Q2. Thats the extent of my guesswork. During my research trying to get more insight I studied the driver and triac data sheets as well as other posts on EESE such as here and here.
I have the following specific questions:
- Is my take on what is supposed to happen on the mark? If not please correct/elaborate.
- What is the purpose of the two diodes D100 and D101? It appears that they are half-wave rectifying the motor voltage but only when T3 is on.
- Why would sensitive gate triacs be used in this application? I would have thought that other types should work equally well given that the MOC3063's are driving the triac gates, yet when I replaced T4 with a different type it did not give a 100% fix. Perhaps U3 is suspect?
- Do both T4 and T3 need to be on for the motor to run?
- Why are U3 and U1 connected differently to the triacs, in a mirror image fashion? This application does not require the motor to vary speed or to reverse so I wouldnt think there is any phase control going on.
I do not have test gear other than a multimeter so unfortunately cant provide more detailed insight into waveforms, timings etc.
Hopefully someone can shed some light on my questions and give a better explanation of what is supposed to be going on.
Thank you.
