I picked up one these: opa2544 datasheet
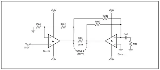
I assembled the circuit on page 8, figure 4:
I also placed freewheeling diodes on the outputs and bypass capacitors. The power supplies powering the opamps can source 9A each.
For testing, under no load (other than the meter), I placed a DC input to Vin of +10V, about +60V came out. I then placed a DC input of -10V, about -60V came out. Awesome, everything looks okay so far.
I then placed a +/-1 V sine wave @ 1kHz to Vin, the opamp began to over heat like nuts. Then my frequency generator said "high voltage detected" and began to go into protection. I did have my meter connected but I could not get a reliable voltage reading.
There is definitely something I am inherently doing wrong. I have designed simple, low power opamp circuits before, but not many of them. First time trying to make a high power amplifier circuit work.
Any advice on why I experienced this type of behavior?
Note: The opamp did have a heatsink attached to it with a screw and thermal tape.
2: https://i.stack.imgur.com/Y5Xew.png
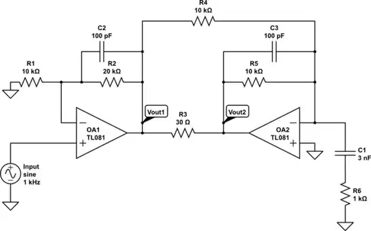
Edit: I tried the 100pF across the feedback resistors and have loaded each opamp with 6kohm to ground. I re-tested and I was able drive the opamps to my required frequency of 1kHz and achieve the 120Vpp I was after. It is not clear if the suggestions given fixed the issue as I did not try to break it by removing these additions.



