I'm an electronics newbie who just started experimenting with the Snap Circuits style kit and I came across this high-frequency oscillator circuit.
When I put it together, I hear a middle to high frequency sound coming from the speaker. The LEDs also blink in sync with those sounds.
Can anyone please explain how this circuit is producing the oscillation? More specifically, how does the transistors and capacitor work together to flick the LEDs off and on? I'm looking for an explanation that explains the sequence in which electrons flow from the batteries, fill the capacitor, and turn on the transistors to allow the LEDs to flicker.
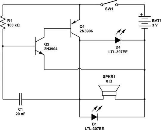
In the second diagram below I tried to recreate the diagram based on the (somewhat confusing) snap circuit diagram below it. The first diagram below is a rearrangement of the same circuit into a more conventional layout.
Conventional layout:

simulate this circuit – Schematic created using CircuitLab
Layout based on original circuit:

Additional info about the Snap Circuit:
The parts include:
- 100kΩ Resistor (R5)
- WC = Whistle chip. The "whistle chip" can be regarded as a 20 nF capacitor which is capable of being modulated by sound. Treat it as a 20 nF cap for now.
- PNP Transistor
- NPN Transistor
- Red and Green Light Emitting Diode (LED)
- 8Ω 0.5W Speaker
- Slide Switch
- Battery Holder, which uses 2 (1.5V) type AA batteries
- Blue Snap Wires to connect the various components
EDIT:
- There is some confusion about what the whistle chip is. I've read that it's purpose is to act as a capacitor. The instructions said that I can replace it with a 0.02µF capacitor and the circuit will still work. I have, and it still works.
- The collector from Q1 (PNP) transistor does not connect directly back to the battery. In other words, position 5D is NOT a connection. It just looks that way because of the diagram. Sorry, I'm just posting the picture that was already made. The collector of Q1 goes OVER it and connects directly to the speaker.**
- The documentation for this diagram can be found as project 210 on on page 38 of: https://resources.demco.com/electronicsnapcircuitsmanual.pdf
Probably more like this - yellow crossing blue does not touch:
WAS shown like this:


 
     
    
 
    
 
    
It's https://chat.stackexchange.com/rooms/114011/discussion-on-question-by-brandon-scott-how-does-this-tone-generator-circuit-wor – Russell McMahon Apr 12 '22 at 21:10