
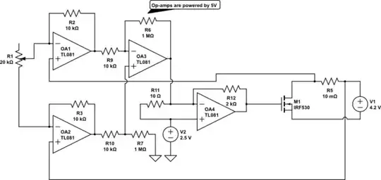
simulate this circuit – Schematic created using CircuitLab
I have a constant current load circuit using a sense resistor and discrete quad op-amp set up as a 3 op-amp instrumentation amplifier and using the 4th to drive the gate of a MOSFET. The circuit oscillated for a long time until I dropped the gate driving op-amp feedback resistors to fairly low values and then it worked fine for a while. I did some load testing of the MOSFET itself (controlling the gate with a POT) to see how well it could handle heat and if the heatsink would do any good. It got crazy hot (starting melting it's own solder) but it still works and isn't shorted. I could try replacing the MOSFET with a new and less abused one but I'd like to have this circuit be less vulnerable to oscillating in general so if I can get it working with this one I'd prefer.


