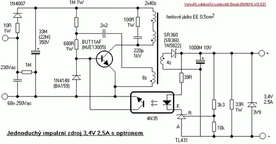
This is based on the original question: How can I calculate a Joule thief.
Since the gain of common emitter voltage amplifier will depend widely on the dynamic frequency of the LC unit, either way it's not simple to calculate the output voltage precisely, I wants to know how could I regulate the output voltage to run my AVR.
