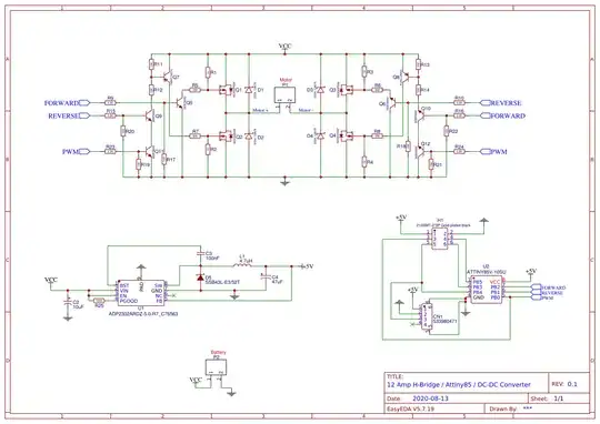
I've made my first PCB design and I am unsure about a few things. This is a H-Bridge with a Attiny85. The Attiny85 will read a analog input on PB4 and adjust the PWM based on that. It is powered by a 14-18V Lio-io battery. I expect a load of max 180W.
My first question is if the DC-DC converter will work with a battery. Is there anything I need to pay attention to. I've just drawn the schematics based on the recommended design, which was for 12V IN and 5V OUT, will this also work for 14-18V IN since the IC supports that in general ?
If there is anything else that I did wrong I would like to hear that too, thank you.
Edit1: datasheet DC-DC converter https://datasheet.lcsc.com/szlcsc/1810121633_Analog-Devices-ADP2302ARDZ-5-0-R7_C76563.pdf
Edit2: based on the suggestions I've changed a few things, maybe it is better now



