3

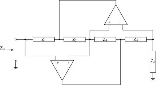
A General Impedance Converter (GIC) looks like this:

enter image description here
Source: http://www.ee.nmt.edu/~wedeward/EE212L/SP15/ImpedanceConverters.html

Where

$$Z_{tot} = \frac{Z_1*Z_3*Z_5}{Z_2*Z_4}$$

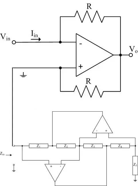
But I need a circuit that gives me \$ \frac{1}{Z_{tot}}\$

How would I create a circuit that gives me \$ \frac{1}{Z_{tot}}\$ for Zin?

(Or something like \$ Z_{in} = \frac{Z_2*Z_4}{Z_1*Z_3*Z_5}\$)

The problem is if I put an inductor on this circuit, I can't select a series of impedance's Z_1 through Z_5 using only resistors and capacitors to end up with a combined impedance of 1.

Voltage Spike
  • 82,181
  • 41
  • 84
  • 220
  • Hmm interesting. – Andy aka Jul 29 '20 at 22:49
  • So you want a general conductance converter (GCC?) – jonk Jul 30 '20 at 00:23
  • @VoltageSpike So you just need to insert a transconductance -- something that presents current at the output given voltage at the input. Like a BJT. ;) – jonk Jul 30 '20 at 18:45
  • @LvW I want to be able to reverse the impedance of an inductor, using only resistors and capacitors. So if I had an inductor on Zin, I could match the impedance with an inverse impedance. – Voltage Spike Jul 31 '20 at 19:21
  • ....and what is the unit for the "inverse impedance"? Is it capacitor? – LvW Aug 01 '20 at 08:16
  • @jonk The IEEE says that the inverse of conductance is admittance, with the unit of siemens. The commonly used quantity symbol (such as a variable in an equation) is Y. – Elliot Alderson Aug 03 '20 at 23:27
  • @LvW The inverse of capacitance is elastance, with units of $F^{-1}$. The commonly used quantity symbol is S. – Elliot Alderson Aug 03 '20 at 23:29
  • @ElliotAlderson Yup. I was being sloppy. – jonk Aug 04 '20 at 00:31
  • @ElliotAlderson - my question (inverese impedance) was an ironic one....I do not understand at all the problem. When a circuit has a certain input impedance, at the same time it has an admittance which is the inverse of this impedance. So - what is the OP looking for? – LvW Aug 04 '20 at 08:34
  • If I read the last line of the problem description right, he is looking for an impedance that has the unit 1/impedance (1/Ohm). An answer deserves 50 points. – LvW Aug 04 '20 at 08:42
  • If I put any impedance at the source, I want exactly the opposite impedance presented by the circuit – Voltage Spike Aug 04 '20 at 14:57
  • Are you trying to make an automated parallel tuned circuit? Are we talking about signals and not powers here? – Andy aka Aug 04 '20 at 16:24
  • No 2) I want to invert the impedance of an inductor to end up with no phase from the inductor, for the voltage.
  • – Voltage Spike Aug 04 '20 at 16:30
  • @LvW There is no problem. You asked a straightforward question. I thought an answer was in order, if not for you then for the next reader. If you intended irony maybe you should have added a smiley face. – Elliot Alderson Aug 05 '20 at 01:55